刘刚研究组联合国内外合作者,基于实际供水系统采样与综合分析,系统揭示了消防栓支管停滞水中的化学—微生物学耦合水质恶化,指出消防栓等饮用水输配系统的非用户终端,可能普遍存在具有代表性的水质演变特征及其生物–化学共变机制。相关研究成果近期以 “Coupled chemical–microbial deterioration in stagnant fire hydrant branches threatens drinking water quality” 为题,发表于《自然·水》(Nature Water)。
在饮用水输配系统中,消防栓作为消防应急取水的重要设施,广泛分布于城市管网中。然而,现有关于“停滞水”的研究多集中于用户末端或储水设施,而消防栓在输配系统中形成的非用户末端停滞区却鲜有关注。与用户端停滞水相比,消防栓支管内水体在停滞时间、空间位置及潜在暴露途径等方面均存在显著差异,其水质演变特征及相关过程特性亟需深入研究。

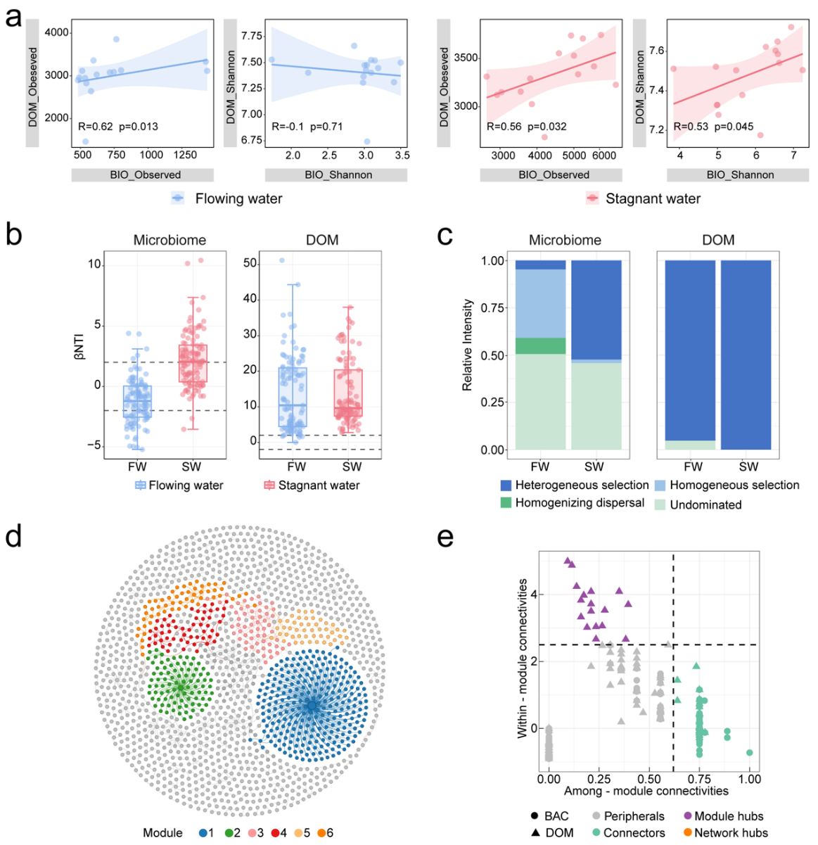
研究团队在城市供水系统中,对多处地下消防栓同时采集停滞水与对应流动水样品,综合分析了微生物群落结构、溶解性有机质组成、金属元素变化特征等关键指标。研究发现,与新鲜流动水相比,消防栓停滞水中锰浓度平均升高18倍,总细胞数和微生物活性(ATP 含量)平均升高约40 倍 和 13 倍。尤其值得关注的是,消防栓停滞水中微生物群落结构和溶解性有机质组成均发生了系统性变化,优势细菌类群显著转变;有机质分子层面分析表明,消防栓停滞水中有机质结构由相对氧化向更还原状态转变,反映出明显的生物转化特征。

图2.微生物与 DOM 多样性特征、群落组装机制及共现网络分析
机制分析表明,水体长期停滞显著增强了微生物过程与有机质转化之间的耦合关系,二者协同驱动了停滞水中化学环境和微生态结构的共变过程。这意味着,消防栓停滞水并非简单的水质变差,而是一个在长期停滞条件下逐步演化的特殊微生态系统。
研究从系统层面拓展了对饮用水输配系统水质恶化机制的认识,强调了非用户终端(消防栓)中停滞水对供水安全保障的重要性,为理解饮用水输配系统中的水质恶化提供了新的视角。
本研究得到了国家自然科学基金等项目资助。论文第一作者为中心博士生樊梦青和徐强副研究员,通讯作者为刘刚研究员。
论文链接:https://doi.org/10.1038/s44221-025-00542-4
环境水质学重点实验室
2026年3月27日